头条新闻
9项涉煤!河南省第二批重点建设项目名单公布
时间:2024-03-18    来源:河南省发改委    字号:A+ A-    

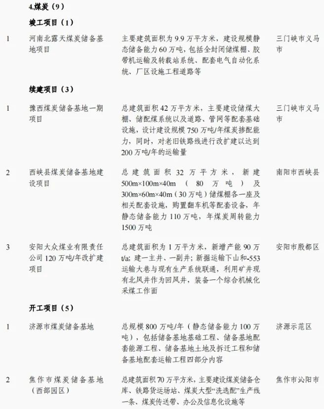
  河南省发改委日前印发2024年河南省第二批重点建设项目名单,项目共计764个,总投资约1.8万亿元,年度计划投资约5566亿元。其中9项涉煤。



(编辑:吕晴)

热点排行
相关阅读

你知道你的Internet Explorer是过时了吗?

为了得到我们网站最好的体验效果,我们建议您升级到最新版本的Internet Explorer或选择另一个web浏览器.一个列表最流行的web浏览器在下面可以找到.